Staff
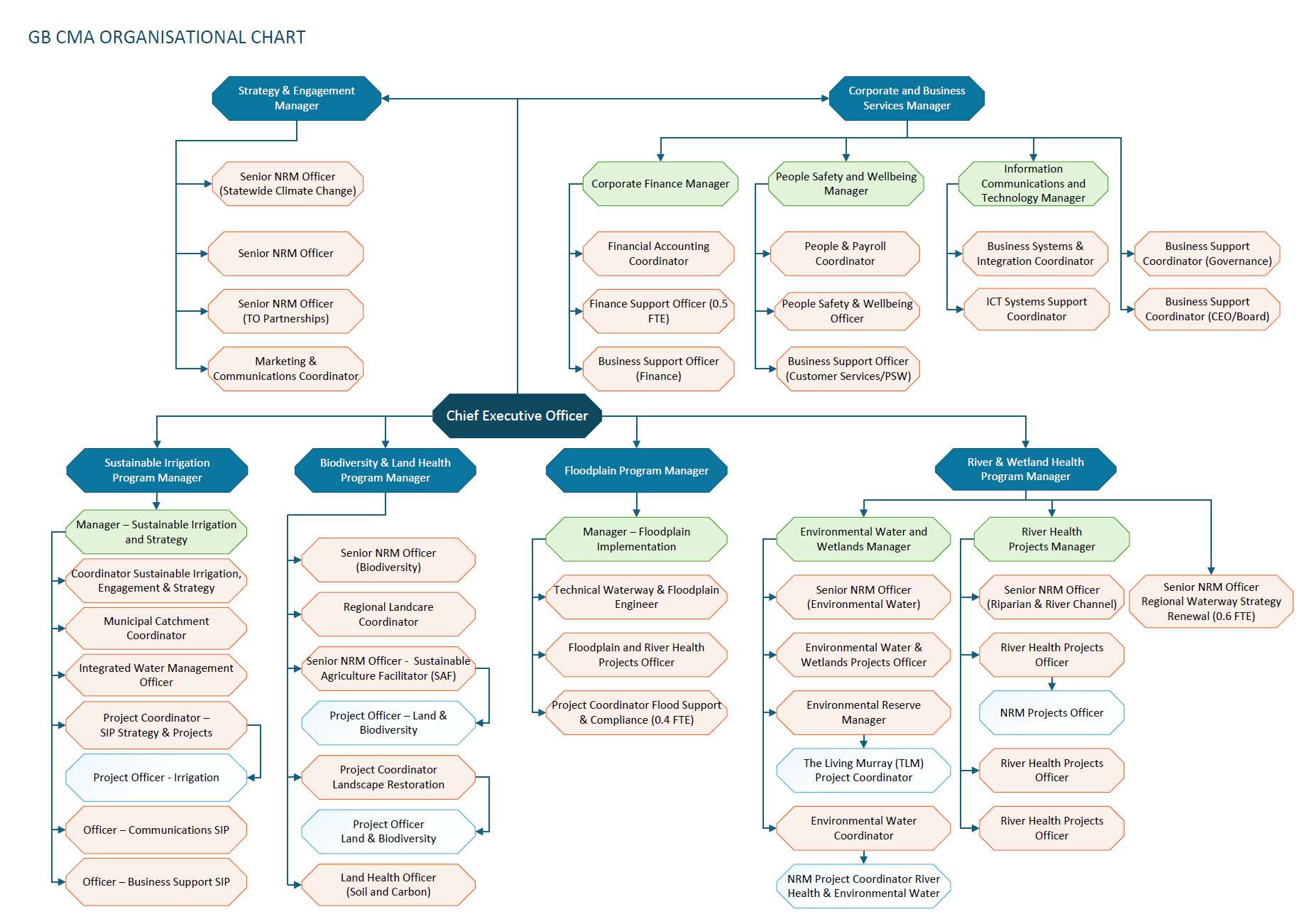
This page shows the current organisational structure of the GBCMA.
Organisational Structure of the GBCMA

Diversity and Inclusion
Each of Victoria’s CMAs has developed a Diversity and Inclusion Plan.
This document provides a snapshot of how the CMAs are leading the way in embracing the Victorian Government's commitment to diversity and culture.